Introducing The Value Accrual Toolkit: Tokenomics for Incentive Alignment
Aragon
Onchain organizations have proven their ability to attract resources at extraordinary speed and scale, creating the potential for unprecedented value creation. Realizing that potential depends on the ability to sustainably align stakeholder incentives.
Most have fallen short. Onchain organizations have been relying on systems where decision-making is decoupled from economic incentive alignment, exacerbating principal-agent problems and pushing participants to seek economic upside outside of the native token—extracting value from the protocol instead of growing it. In addition, relying on a single referendum voting funnel for all governance has resulted in political battles, popularity contests, and failure to incentivize the very people actively building and sustaining protocols. Without mechanisms that link decision-making, economic incentives, and value accrual, governance becomes overly bureaucratic and misaligned with the protocol’s goals.
The Value Accrual Toolkit, built on Aragon OSx, offers a new approach. It provides protocols with a set of modular tokenomic primitives designed to align incentives, optimize resource allocation, and channel value back to the native token.
It transforms governance into a tokenomic flywheel, driving sustainable value creation and accrual through effective tools for native token liquidity management and structured capital allocation, all while minimizing governance overhead.
The Value Accrual Toolkit introduces two main tokenomic primitives:
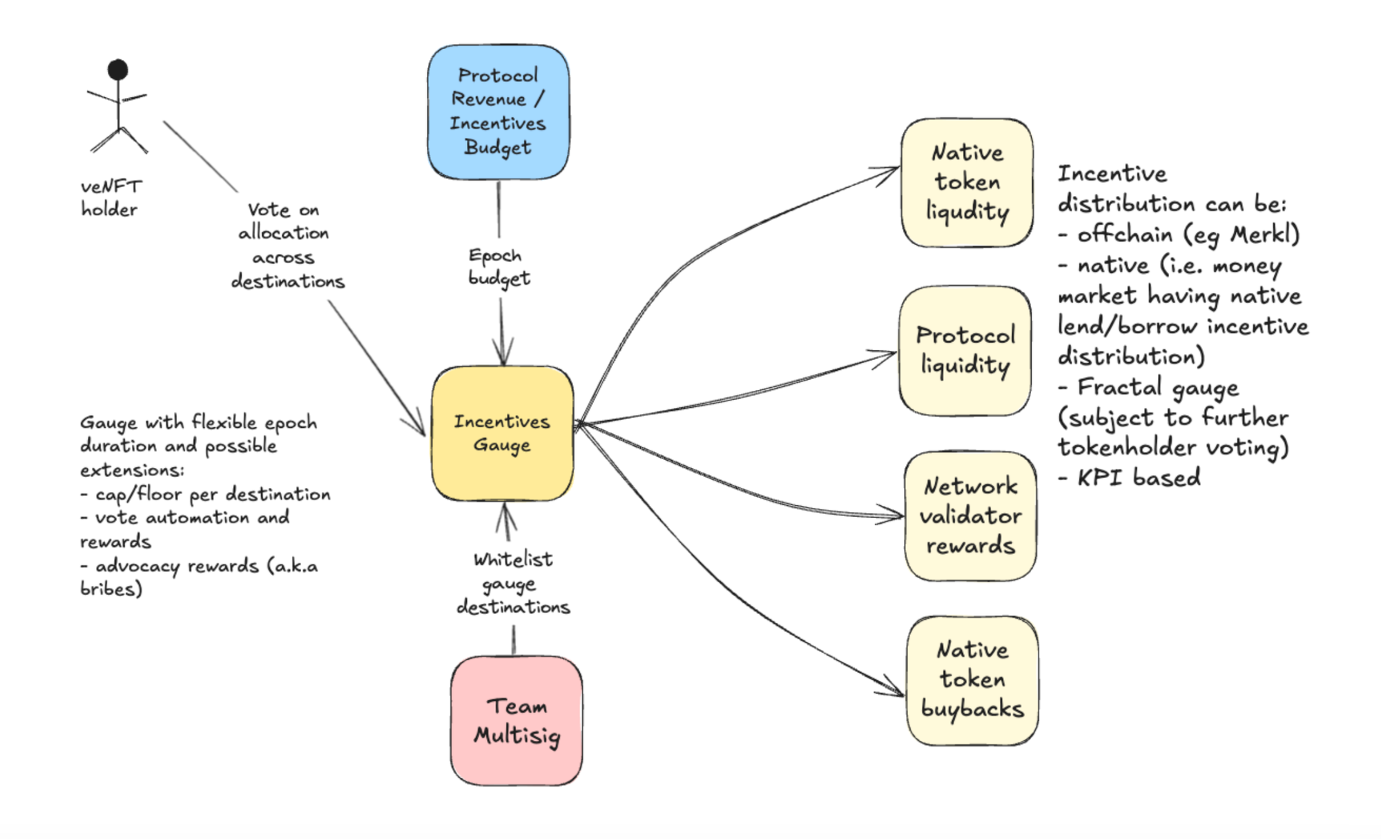
- Vote Escrow (veLocker): Encourages long-term commitment by allowing users to lock tokens for increased voting power, throttling exit, creating a native token liquidity sink, and directly tying governance weight to economic commitment.
- Gauges: Provides a structured, low-overhead approach to resource allocation, ensuring capital is efficiently allocated across protocol-aligned funding initiatives.
This toolkit builds on the rich history of DeFi governance mechanisms, drawing from the learnings of pioneering projects such as Curve, Solidly, Velodrome, and Aerodrome. We have iterated on the foundational work of these teams and collaborated with innovators at Balancer and Charged Particles to deliver implementations for leaders like Mode, Puffer, and Bedrock. The resulting contracts are generalized, battle-tested, adaptable, and fork-friendly, empowering anyone in the EVM space to upgrade their tokenomics.

Tokenomic Primitives: veLocker and Gauges
The Value Accrual Toolkit provides developers with a modular contract library and fork-friendly codebase. Its components can be integrated individually or as part of a comprehensive governance model depending on the protocol’s specific requirements.
The toolkit’s modular design ensures it remains flexible and future-proof, capable of supporting protocols at all growth stages. It provides a structured upgrade path that allows projects to adapt to market dynamics and iterate safely.
Aragon’s system was built from the ground up to be:
- Modular & Customizable: Each component (escrow, voting, rewards) is separate and configurable, allowing protocols to tailor tokenomic mechanisms to their needs.
- Production-Ready: The toolkit is currently in use by leading projects such as Mode, Puffer, and Bedrock.
- Out-of-the-Box: Includes ready-to-fork frontends and integrations for features like bribes, emissions, and rewards distribution, providing a seamless developer experience.

veLocker
The veLocker is a staking mechanism designed to align incentives by encouraging long-term commitment and rewarding governance participation. By locking native tokens within an escrow contract, users obtain governance tokens (veTokens) with optional transferability, which represent their voting power. Voting power can be multiplied with increased lock duration in order to strengthen alignment between governance power and economic commitment. This model creates a natural liquidity sink by reducing circulating supply through long-term token locking. It provides a robust mechanism for incentivizing sustained participation and aligning incentives between stakeholders and the protocol.
How it works:
- Locking & Escrow: Users deposit an ERC20 token into an escrow contract to mint veTokens. These veTokens can be implemented as a veNFT with optional transferability. Locking tokens triggers a warm-up period before voting power is activated, while unstaking initiates a configurable cool-off period.
- Voting Power Calculation: Voting power can be fixed or proportional to the lock duration through a multiplier parameter increasing up to a predefined ceiling.
- Voting Influence: veToken holders use their voting power to participate in any decision-making processes on Aragon OSx, but typically direct incentive emissions or other capital flows through a gauge system towards specific asset pools or initiatives.
- Exit Queue (Optional): Protocols can define parameters such as cooldown periods, minimum lock durations, and early exit fees.


Gauges
Gauges provide a structured system for capital distribution, streamlining the allocation of emissions, incentives, or protocol revenue based on voting power. By defining trade-offs and enabling programmable incentives, gauges replace ad-hoc discretionary spending with predictable, efficient, and accountable resource allocation. This streamlined process enhances transparency and consistency across the ecosystem and improves financial discipline through spending predictability and accountability.
How it works:
- Governance Integration: Compatible with various governance systems, including standalone implementations or integration with veLocker systems.
- Gauge Categories: Protocols establish a set of whitelisted gauge destinations representing funding or emission targets. Common examples include:
- Native Token Liquidity: Incentivise native token LP providers across DeFi.
- Protocol Liquidity: Incentivise protocol usage for example minting/depositing or holding relevant assets, providing DEX liquidity, etc.
- Network Validator Rewards: Distributes rewards to validators, nodes, or other protocol specific network contributions.
- Voting & Allocation: veToken holders distribute their voting power across gauges (can vote for several options). The weight of each gauge determines the proportion of resources it receives. Voting occurs on an epoch cadence (epoch duration is a parameter) for consistent and predictable emissions. Once a token holder votes, their choice persists until their balance or preferences change.


Extendable Functionality
The Value Accrual Toolkit is designed for modularity and extensibility, allowing protocols to build customized tokenomic systems. While veLocker and Gauges are the core primitives, we continuously empower clients to push the boundaries of tokenomic designs and offer a growing library of modules to extend functionality. New modules or partnership integrations can be introduced to enhance the system’s flexibility and efficiency.
The following are examples of extended functionalities that can be integrated:
- Conditional & Guardrailed Gauges: Gauges with min/max funding level safeguards to prevent overfunding or underfunding, ensuring capital allocation within acceptable boundaries.
- KPI-Based Payouts: Introduces performance-driven rewards by linking payouts to measurable targets such as TVL growth, liquidity provision, user activity, or ecosystem integration. Automates or modifies emissions based on predefined goals.
- Progressive Exit Tax: Applies a fee when tokens are unstaked before a specified period, and redistributes collected fees to remaining stakers or protocol reserves. Fees can remain constant or decrease over time as the unlock period expires.
- Offchain Incentive Distribution: Integrates with external offchain reward distribution systems like Merkl, allowing protocols to include offchain actions in the incentive structure and include further customization logic (i.e. white/blacklist addresses).
- Bribe Markets: Establishes a marketplace like Hidden Hand where external projects can offer incentives (bribes) to veToken holders to direct votes toward specific gauges.
- Autocompounders & Relayers: Introduces automated systems that maximize yield for governance tokens through auto-compounding or delegation.
- Skin-in-the-Game Systems: Track user interactions and direct incentives towards pools or initiatives they actively participate in.
- Yield Maximization: Continuously harvests rewards, converts them to native tokens, and restakes to increase overall yield.
- Delegated Participation: Ensures staked tokens are actively participating in governance even when users are inactive.
- Automation and AI: Clearly defined resource constraints and structured alternatives set makes Aragon's gauge system easy to automate.
- Analytics & Optimization Tools: Provides insights into gauge performance, voting patterns, and emission efficiency, enabling protocols to iterate over time.
- Fractional Gauges: Incentives from high level gauges can flow into smaller, purpose-specific sub-gauges where further fine tuning of targeted incentivisation can occur. This allows protocols to implement complex, multi-layered tokenomics structures while maintaining coherence.
The Value Accrual Toolkit provides a powerful foundation for protocols looking to implement highly customizable and effective tokenomic systems. Whether through direct integrations or partnership modules, protocols can leverage new capabilities to align incentives, optimize resource allocation, and grow their ecosystems sustainably.

Governance UI Kit
Our vote escrow and gauges contracts are compatible with our Governance UI Kit, a lightweight, flexible UI host built with next.js and Wagmi. The App Template is fully optimized for Aragon OSx primitives, and implementations custom built for veLocker and gauges are easy to fork and modify to your needs.
Work with us
You can learn more about our veLocker and Gauges contracts and UIs in the docs.
Need help? Reach out to our tokenomics solutions team.
Subscribe to The Eagle for weekly news on the Aragon Network
